OTG 功能的使用
如果需要使用 OTG 功能,首先使用的芯片需要支持 ID 检测功能,然后使能 CONFIG_USB_OTG_ENABLE 宏,将之前的例程中 usbh_initialize 或者 usbh_initialize
替换成 usbotg_initialize 即可。
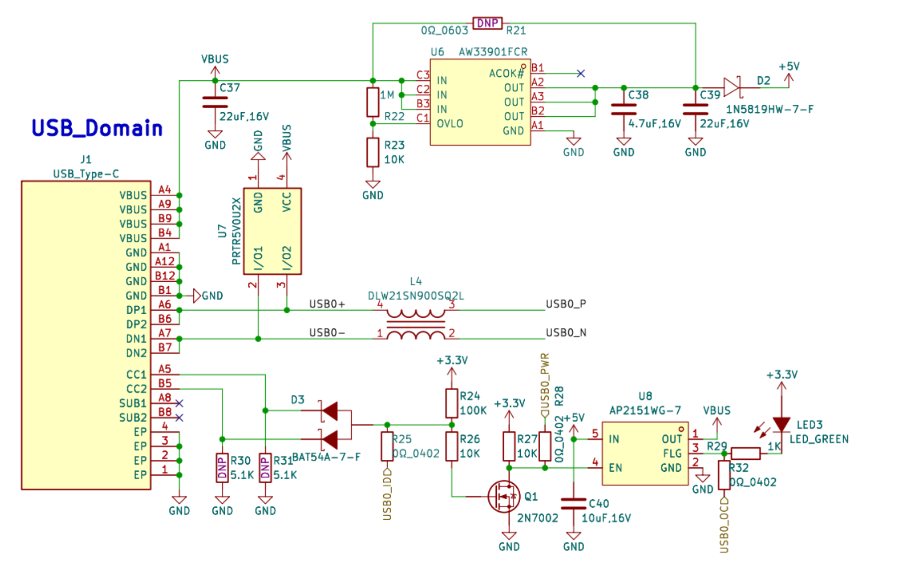
ID 检测电路根据不同的 USB 接口类型有所不同,常见的有 micro-USB 和 USB-C 两种接口类型。
如果是 micro-USB 接口,则将 ID 线连接到芯片的 ID 引脚,并使能 ID 功能即可。
如果是 USB-C 接口,由于没有 ID 引脚,则需要借助 CC 电路转换成 ID 然后连接到芯片的 ID 引脚,常见电路图如下所示(DNP 表示不焊接):
Note
除 ID 引脚以外,还需要增加 VBUS 输出开关控制,当工作在 host 时,开启 VBUS 供电,当工作在 device 时,关闭 VBUS 供电。